Los pasados días jueves 20, viernes 21 y sábado 22 de noviembre de 2014 participamos en la XX Asamblea de la Arquidiócesis de México.
Entre los temas sometidos a reflexión estuvo el del papel de los laicos, al respecto queremos compartir algunas reflexiones:
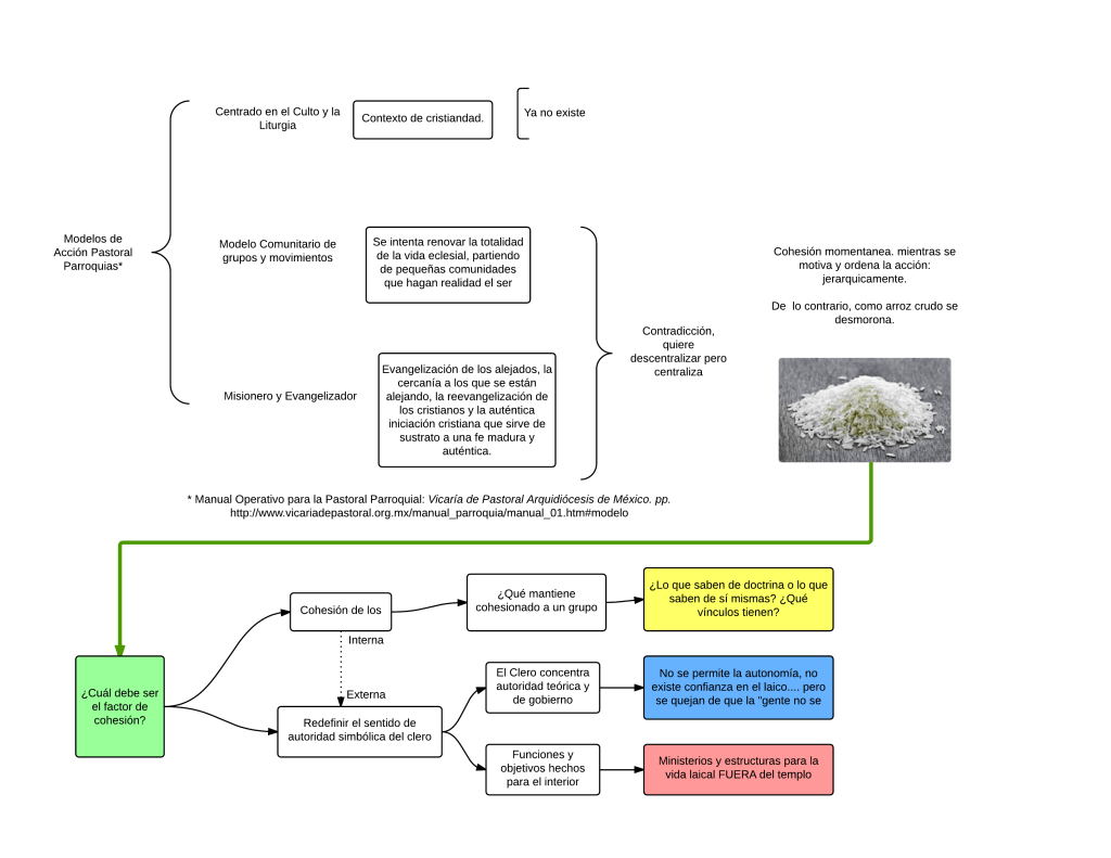
La participación de los laicos apareció como un sinónimo de «formación». Esto manifiesta que existen dos sesgos: uno es que la pastoral está hecha para alimentarse a sí misma, es decir, se convoca a laicos para que se sumen a espacios de formación cuyo propósito es invitar a personas a sumarse a los grupos de formación. Es claro que así ni se puede ampliar la convocatoria, ni existe un verdadero propósito para dicha formación, ésta aparece vacía, carente de destinatario.
El segundo sesgo es que se prepara al laico para ser funcional a la Iglesia institucional, pero no para vivir su vocación laical en el mundo.
Estas dos notas se vieron complementadas con la discusión respecto a la falta de «compromiso» de quienes se integran a los grupos pero no continúan y la falta de confianza tanto de sacerdotes como de laicos para que éstos asuman un papel protagónico.
Esta problemática y los retos que comporta puede ser representados gráficamente a través de la siguiente ilustración:

